fbpx

Személyiség Tér-Kép

Életút támogatás - a tudatos önfejlesztés tere

A Személyiségtérkép egy olyan vizuális összefoglaló eszköz, amire címszavakkal bármit kitehetünk a beszélgetés során, ami fontos, érték, motiváló, vagy szükséges ismerni a folyamathoz.

Az „Életutunk feltérképezésének eszköze” életünk legfontosabb, leghangosabb állomásainak feltérképezése, amiben szerepelhetnek iskolák, tanfolyamok, karrierút, szakmai tapasztalatok, hobbik, erősségek, önismereti utak mérföldkövei. Egy olyan térkép, amit a beszélgetések során folyamatosan bővítünk, kiegészítünk. Az első alkalommal lehet, hogy csak néhány kocka kerül fel, de az 5.-6. alkalom körül már sokkal komplexebb. Ezek után célirányosan tudjuk szűkíteni, illetve meghatározni, hogy a térképen szereplő elemekből pl. egy állásinterjú esetében, mit célszerű kihangsúlyozni.

Tudatosítja, azonosítja és összesíti az életterületeink a fontosabb állomásait. Jó egyben látni, hogy mennyi minden is támogat minket az életünk során. Segíti az önismeret fejlesztését, motivál és jó érzést ad megrajzolni az Életutak állomásait ilyen módon.

Alkalmazható egy önismereti, önfejlesztői beszélgetés során, és lehet pl. egy coaching folyamat „mellékterméke” is, ahol az érintett témaköröket a találkozók során folyamatosan kiegészítjük, így az utolsó alkalomra egy kerek egésszé rajzolódik ki a saját személyiségünk.

Sokszor fókuszáltan használom, egy-egy témakörre leszűkítve pl. 

– félelemtérképezés,
– stresszhatások feltérképezése (testi, lelki),
– gyerekkori hatások összefoglalása,
– erősségek térképezése és használata,
– erőforráshobbik gyűjtése,
– ha rendszeres álmokkal dolgozunk, akkor álomtérkép (és összefüggései),
– meditációs élmények térképezése, 

vagy amire épp a beszélgetés során igény merül fel. Lehet hozzá rendelni határidőket és nyomon tudjuk követni azokat a közös munka során.

(A rajz természetesen életünk végig folytatható…)

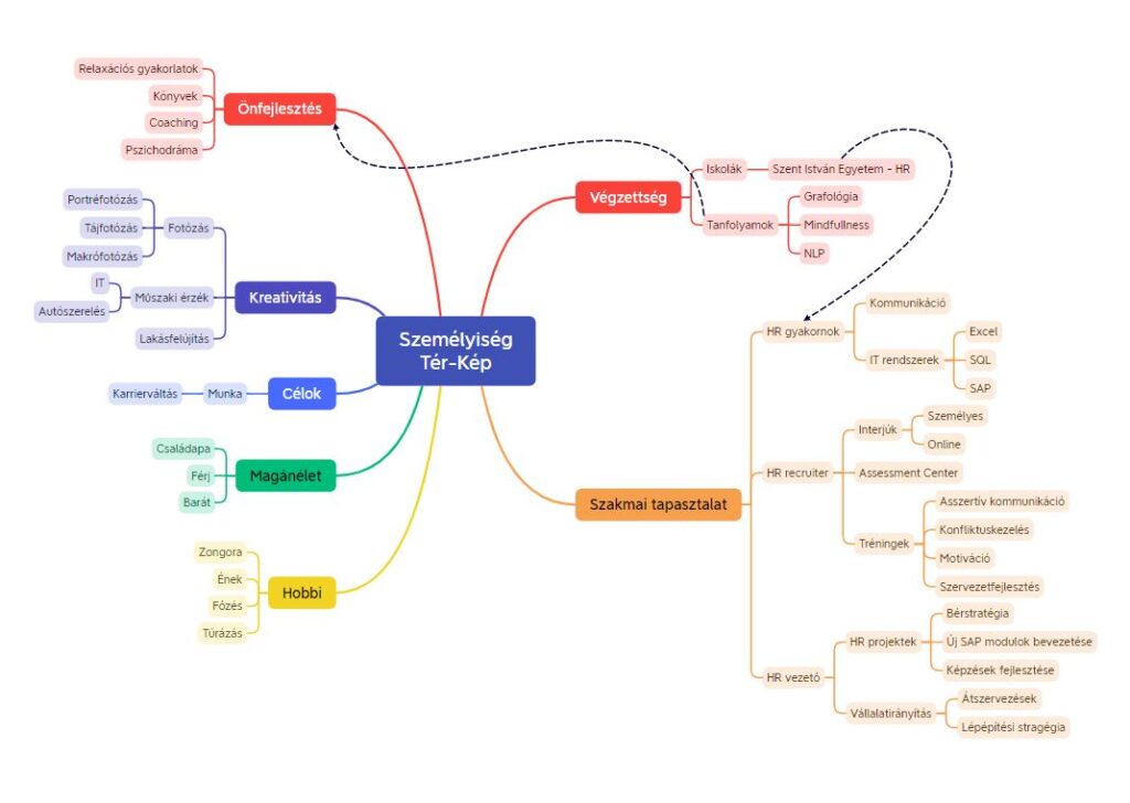
Egy fiktív példa a fentiekre

Első beszélgetések során érintett fontos témakörök:

Életút támogatás - a tudatos önfejlesztés tere

…a következő alkalom…

Életút támogatás - a tudatos önfejlesztés tere

Majd ezt követi a többi beszélgetés során történő folyamatos kiegészítés:

Életút támogatás - a tudatos önfejlesztés tere

A folyamat végére kapunk egy komplex képet összefüggésekkel, egy átfogó és kerek rálátást saját személyiségünkről és azokról a hatásokról, amik befolyásolják:

Életút támogatás - a tudatos önfejlesztés tere

Ha szeretnél elkészíteni magadról egy ilyent Személyiség Tér-Képet, vagy kérdésed van ezzel kapcsolatban, keress meg, szívesen beszélek róla, akár egy alkalmas találkozó keretében is ki lehet próbálni!

Facebook
Pinterest
LinkedIn
Instagram
Tiktok